La agencia española de la IA
Tiempo de lectura: 2 minutos
España no es un país que tenga empresas que investiguen y desarrollen en la frontera de la inteligencia artificial (IA), pero será un país pionero en contar con su propia agencia dedicada a la IA.
AESIA
La Agencia Española de Supervisión de la Inteligencia Artificial (AESIA) es un organismo público español responsable de la supervisión, el asesoramiento, la concienciación y la formación dirigidas a entidades públicas y privadas para la adecuada implementación de toda la normativa nacional y europea en torno al adecuado uso y desarrollo de los sistemas de inteligencia artificial, más concretamente, de los algoritmos. Además, la Agencia tiene funciones inspectoras y de comprobación, sanción y demás que le atribuya la normativa europea que le resulte de aplicación y, en especial, en materia de inteligencia artificial.
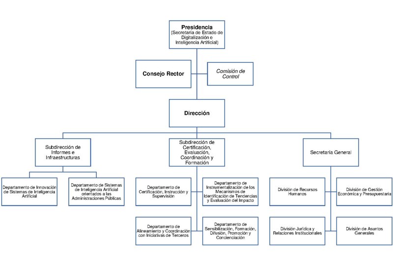
Estructura
La agencia tendrá un presidente, un director, dos subdirectores, una secretaría general y diez departamentos que tendrán 80 personas empleadas. El director general es Ignasi Belda, ingeniero informático, doctor en Inteligencia Artificial y en Derecho de la Tecnología.
Para asegurar el correcto funcionamiento de la Agencia, existe una Comisión de Control que supervisa la actuación del organismo y transmite sus conclusiones al Consejo Rector.
Sanciones
La Agencia de Inteligencia Artificial empezará a inspeccionar y multar el mal uso de la IA a partir de 2025 ya que tendrá la capacidad de inspeccionar prácticas prohibidas de IA.
El ministro para la Transformación Digital y de la Función Pública, José Luis Escrivá indicó que "será una entidad supervisora, pero se necesita un mapa regulatorio bien definido".
Objetivos
Además del control de la IA, la agencia ha de promocionar entornos de prueba, apoyar el desarrollo, crear conocimiento, formación y difusión, todo relacionado con la IA.
El objeto último de este organismo es la minimización de los riesgos que puede suponer el uso de la IA, el adecuado desarrollo y potenciación de los sistemas de inteligencia artificial.
A partir de este año y se realizarán investigaciones regulatorias del uso que realizan las empresas de la IA y será la AESIA quien decida si, tanto el uso, como las consecuencias de uso de la IA, violan las normativas europeas. Y se iniciarán las sanciones.
Reglamento europeo
El reglamento europeo de la IA establece un marco jurídico uniforme en la UE para el desarrollo, comercialización y uso de la IA.
Este reglamento será aplicable, por capítulos, desde 2025 hasta 2027. Está compuesto de XII capítulos, además de anexos, lo que hace que sea muy extenso y además muy rígido en los aspectos documentales, mientras que hay demasiada flexibilidad en sistemas de IA de alto riesgo.
Conclusiones
España se convierte el país pionero en tener una agencia de control de la IA, basado en el reglamento europeo. Sabemos los riesgos que tiene la IA, pero sabemos lo complicado que es su supervisión.
Justamente, los países líderes en IA, como China y EEUU, nos llevan una ventaja bastante grande respecto a Europa, como se puede ver en el último artículo sobre la AGI. Veremos si un reglamento tan complicado tanto de exposición, como de regulación es lo suficientemente rígido y flexible para adaptarse.
- Reglamento europeo
https://eur-lex.europa.eu - Europa Press
https://www.europapress.es

